Okki VS Code Plugin
cursor插件市场搜索okki-vscode-plugin.okki-tapd-plugin安装使用
vscode插件市场搜索okki-tapd-plugin安装使用
功能简介-快速生成关联tapd需求/bug的git提交
https://xmkm.yuque.com/armee3/iu926w/ge6p415lcrwqm9ns
使用
- 登录
需要使用小满账号登录(即能够登录crm.xiaoman.cn的那个账号),并不是使用tapd账号登录
登录状态下再次点击登录按钮可退出登录
- 自动生成关联tapd的commit信息并提交,commit信息如下:
feat(talk): 【fe】【WABA】新消息发送失败原因支持
--story=1121404721001043807 --user=vickwang; https://www.tapd.cn/21404721/s/2429758
仅执行git commit 命令,需要手动add文件到暂存区
- 不关联tapd待办的紧急/特殊提交,包含关键字--story=0或--bug=0,例:
feat: 这是紧急|特殊提交说明 xxxx --story=0
fix: 这是紧急|特殊提交说明 xxxx --bug=0
- 切换项目
提交规范
具体提交规范见Git 提交规范
功能简介—工作区使用文档
https://xmkm.yuque.com/armee3/iu926w/svtixd65cf22bv2o
一.安装okki-tapd-plugin插件
在vscode插件市场搜索okki-tapd-plugin安装使用,cursor须搜索okki-vscode-plugin.okki-tapd-plugin
不再建议从从vsix安装,会很难更新最新版本
二.配置okki-tapd-plugin git相关功能
安装完毕后,您可能需要进行一些配置,因为此插件很多功能都依赖于git api功能, 所以在使用前需要配置git access token到vscode里面。
配置过程如下
- 打开 https://gitlab.xiaoman.cc/-/profile/personal_access_tokens , 生成access_token
- 生成完后点击复制token
- 然后我们打开vscode: 点击code => 首选项 => 设置 => 搜索Okki Tapd Plugin: Git Access Token => 粘贴我们的token
三.相关功能一览

四.具体功能使用
1.新待办面板
保持原有功能不变的情况下,新的待办面板在原有功能上增加了✨来区分合法的tapd,只有命名规范且已经拖进具体迭代的tapd右边悬浮图标才会出现git相关功能(创建工作区,打开测试环境,复制分支名, 签出到对应分支),因为这些功能的一键操作均依赖该tapd对应的分支名。
在待办标题旁边,我们也新增了一些功能,这些功能都是针对当前工作区的操作(根据任意分支创建工作区,抓取远程仓库,拉取合并当前分支的远程分支代码,推送当前分支代码,创建当前分支合并请求,打开当前分支对应的测试环境)
2.worktree列表面板
在待办面板下面,新增了git worktree列表来方便我们查看管理我们新增的工作区
- 点击列表项可直接打开对应工作区
- 右侧悬浮图标支持打开工作区对应测试环境,复制分支名,删除工作区
- 当某个工作区有未推送或者修改的代码时,对应的工作区列表项会通过颜色变化提示,并在末尾显示未推送记录数
3.输出面板
方便查找问题和打印git日志,方便大家知道该插件进行了哪些操作
4.新建工作区功能
5.创建合并请求功能
6.打开测试环境
7.启动script脚本服务(command+shift+j)
根据当前git记录的修改文件和vscode当前显示文件所属的子项目自动勾选所需启动服务。
例如修改crm目录下的一个文件,vscode窗口显示的文件是shell目录下的一个文件,当我执行 cmd + shift + j 时,就会同时显示crm和shell相关服务命令
命令可重复执行,正在运行的服务不会重复执行
8.其它功能就不演示了...
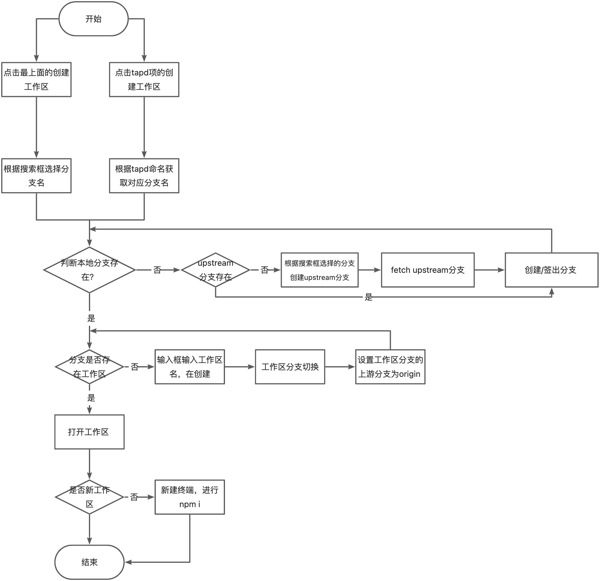
五.复杂功能对应的业务流程
1.新建工作区

六.其它
q1: upstream是什么,origin是什么?
a1: upstream代表上游仓库,origin代码fock的仓库。
q2: upstream和 origin有什么用?
a2: 在我们推送代码功能,创建工作区功能,以及创建合并请求公共都需要用到这两个仓库。
q3:upstream和origin是如何获取的,
a3:git remote -v, 前面的是origin,后面的是upstream。如果说你发现插件分支相关功能奇怪时,或许是顺序对不上🤔 git remote -v 一下
如何发布插件
更改版本号,即package.json里的version字段,并合并到master就会自动构建发布应用市场。不过市场有延迟,预估要一个小时左右才会更新成功。