Viz-Compiler is a custom-built native compiler for VizLang( .rv), a minimal C-like language designed as a complete, pedagogically clear compiler construction reference.
It compiles VizLang source through every classical stage:
Source (.rv)
→ Lexer (Flex)
→ Parser (Bison)
→ Semantic Analysis
→ IR Generation (Quads)
→ Optimization
→ x86-64 Assembly
⚠️ Important Rules (READ FIRST)
🔴 VizLang is NOT C
- ❌ Do NOT use
.c
- ❌ Do NOT use gcc
- ✔ Use
.rv
- ✔ Custom compiler only
🔴 main() is Mandatory
int main() {
return 0;
}
🔴 Negative Return Rule
❌ Wrong:
return -1;
✔ Correct:
return 0 - 1;
🔴 repeat Loop (Custom)
repeat(5 * 2) {
print("Runs 10 times");
}
🔴 for Loop Rule
✔ Correct:
for (int i = 0; i < 5; i = i + 1)
❌ Avoid:
int i;
for (i = 0; i < 5; i = i + 1)
Here is the corrected and clean professional version of your section:
⚙️ Usage
Create a Test Folder
mkdir tests
cd tests
Create a Test File
Create a file with any name (for example):
demo.rv
Start the Extension
Ctrl + Shift + P → Start Viz Container
Compile
make run FILE=demo.rv
Exit the Container
exit
Stop the Container
docker stop viz
📌 1. Project Goals & Architecture
Goals
- Full Pipeline Visibility
- Memory-to-Memory CodeGen
- Hardware Hooks (
sort())
Compiler Pipeline
Source → Lexer → Parser → AST → IR → Optimizer → Assembly
📌 2. VizLang Specification
Data Types
int x = 10;
Pointers
int *p = &x;
*p = 20;
Arrays
int arr[5];
Operators
| Category |
Operators |
|
|
| Arithmetic |
+ - * / |
|
|
| Relational |
== != < > <= >= |
|
|
| Logical |
&& |
|
|
| Memory |
& * |
|
|
📌 3. Functions & Recursion
Pass-by-Value
int factorial(int n) {
if (n <= 1) return 1;
return n * factorial(n - 1);
}
Pass-by-Reference
void inc(int *x) {
*x = *x + 1;
}
📌 4. Built-in Hooks
print(x);
input(x);
printarray(arr);
sort(arr,5);
📌 5. IR Instruction Set
IR_MOV, IR_ADD, IR_SUB, IR_MUL, IR_DIV, IR_SHL, IR_SHR, IR_IF_FALSE, IR_GOTO
📌 6. Optimization
- Constant Propagation
- Constant Folding
- Strength Reduction
- Dead Code Elimination
📌 EXAMPLES + VISUALIZATION
🔹 Area (Pointers)
int calculate_area(int* a , int* b) {
int length=*a;
int width=*b;
print("Inside the calculate_area function");
int offset = 12 + 67;
int base_area = (length * width) + offset;
int scaled_area = base_area * 1;
int final_result = scaled_area + 0;
return final_result;
}
int main() {
int l = 10;
int w = 5;
int area = calculate_area(&l, &w);
print("The calculated area is:");
print(area);
return 0;
}

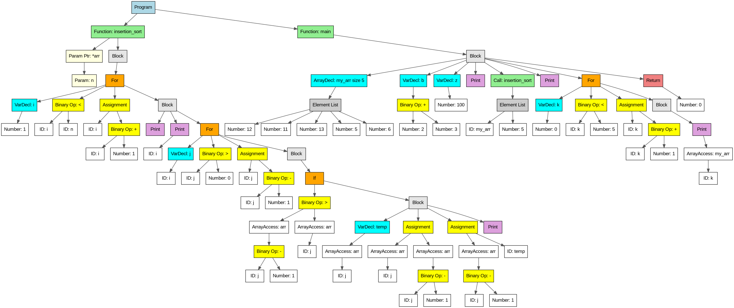
🔹 Insertion Sort
void insertion_sort(int arr[], int n) {
// int i=0;
/* Outer Loop: Iterate through the array */
for ( int i = 1; i < n; i = i + 1) {
print("--- Checking Index ---");
print(i);
/* Inner Loop: Bubble the element backwards into correct spot */
/* Syntax: for ( int j=i; condition; update ) */
for (int j = i; j > 0 ; j = j - 1) {
if(arr[j-1] > arr[j]){
/* Swap arr[j] and arr[j-1] */
int temp = arr[j];
arr[j] = arr[j-1];
arr[j-1] = temp;
print("<< Swapped Backwards");}
}
}
}
int main() {
int my_arr[5] = {12, 11, 13, 5, 6};
int b= 2+3;
int z=100;
print("--- Starting Insertion Sort (Nested For Loops) ---");
insertion_sort(my_arr, 5);
print("--- Final Sorted Array ---");
for (int k = 0; k < 5; k = k + 1) {
print(my_arr[k]);
}
return 0;
}

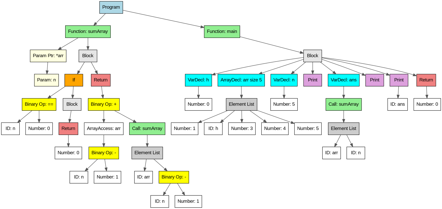
🔹 Recursive Sum
int sumArray(int arr[], int n) {
/* Base Case: if size is 0, sum is 0 */
if (n == 0) {
return 0;
}
/* Recursive step: current element + sum of remaining */
return arr[n - 1] + sumArray(arr, n - 1);
}
int main() {
/* Define array with size 5 */
int h=0;
int arr[5] = {1, h, 3, 4, 5};
int n = 5;
print("--- Calculating Recursive Sum ---");
int ans = sumArray(arr, n);
print("Total Sum:");
print(ans);
return 0;
}

🔹 Pointer Swap
/* tests/pointer.rv */
void swap(int *a, int *b) {
print("--- Swapping Values via Pointers ---");
/* Dereference to get value */
int temp = *a;
/* Dereference to assign value */
*a = *b;
*b = temp;
}
int main() {
int x = 10;
int y = 20;
print("Before Swap:");
print(x);
print(y);
/* Pass Addresses */
swap(&x, &y);
print("After Swap:");
print(x);
print(y);
return 0;
}

🔹 Tower of Hanoi
/* tests/hanoi.rv */
void hanoi(int n, int from_rod, int to_rod, int aux_rod) {
if (n == 1) {
print("Move disk 1 from rod");
print(from_rod);
print("to rod");
print(to_rod);
return;
}
/* Move n-1 disks from A to B */
hanoi(n - 1, from_rod, aux_rod, to_rod);
/* Move nth disk from A to C */
print("Move disk from rod");
print(from_rod);
print("to rod");
print(to_rod);
/* Move n-1 disks from B to C */
hanoi(n - 1, aux_rod, to_rod, from_rod);
}
int main() {
int n = 3; /* Number of disks */
print("--- Tower of Hanoi (3 Disks) ---");
/* Rods are represented by integers: 1, 2, 3 */
hanoi(n, 1, 3, 2);
return 0;
}

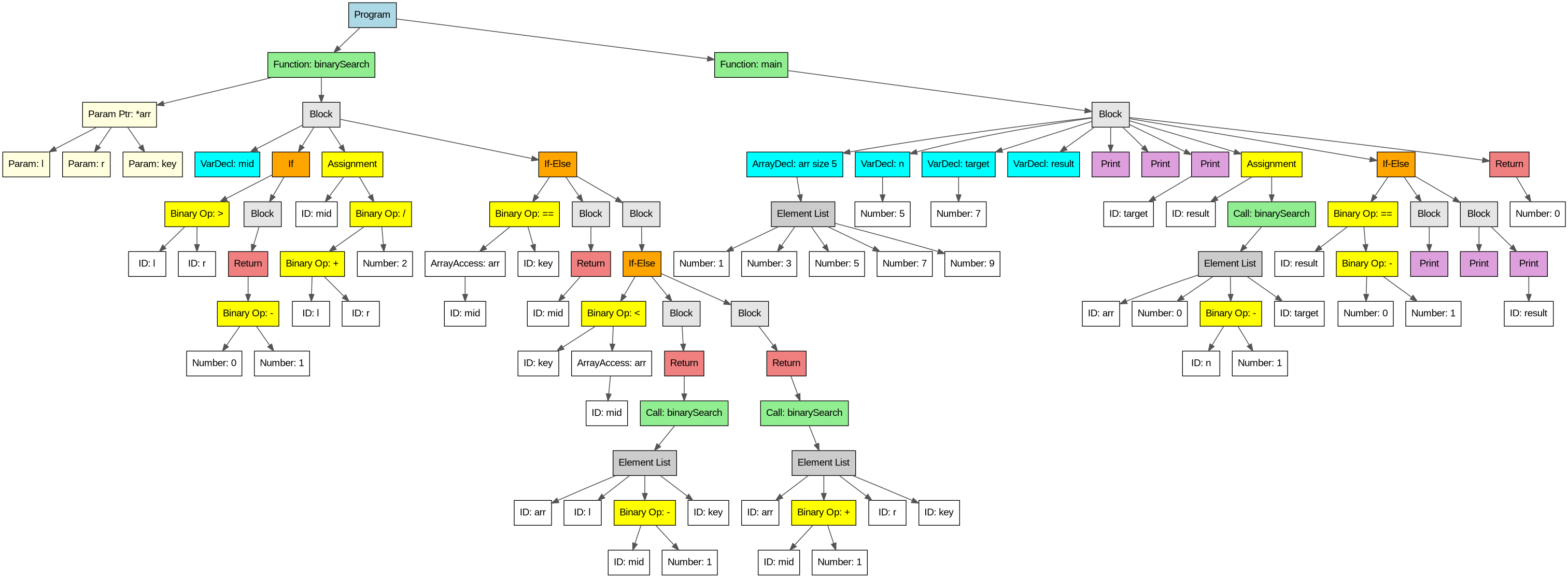
🔹 Binary Search
int binarySearch(int arr[], int l, int r, int key) {
/* 1. Declare variable at the top */
int mid;
/* Base Case: Element not present */
if (l > r) {
return 0-1;
}
/* 2. Assign value using math in a separate statement */
mid = (l + r) / 2;
/* Case 1: Key found at mid */
if (arr[mid] == key) {
return mid;
}
else {
/* Case 2: Key is smaller, search left half */
if (key < arr[mid]) {
return binarySearch(arr, l, mid - 1, key);
}
/* Case 3: Key is larger, search right half */
else {
return binarySearch(arr, mid + 1, r, key);
}
}
// return 0;
}
int main() {
int arr[5] = {1, 3, 5, 7, 9};
int n = 5;
int target = 7;
int result;
print("--- Starting Binary Search ---");
print("Target Value:");
print(target);
/* Initial call: range is 0 to n-1 */
result = binarySearch(arr, 0, n - 1, target);
if (result == 0 - 1) {
print("Element not found");
} else {
print("Element found at index:");
print(result);
}
return 0;
}

⚠️ Disclaimer
Educational purpose only.