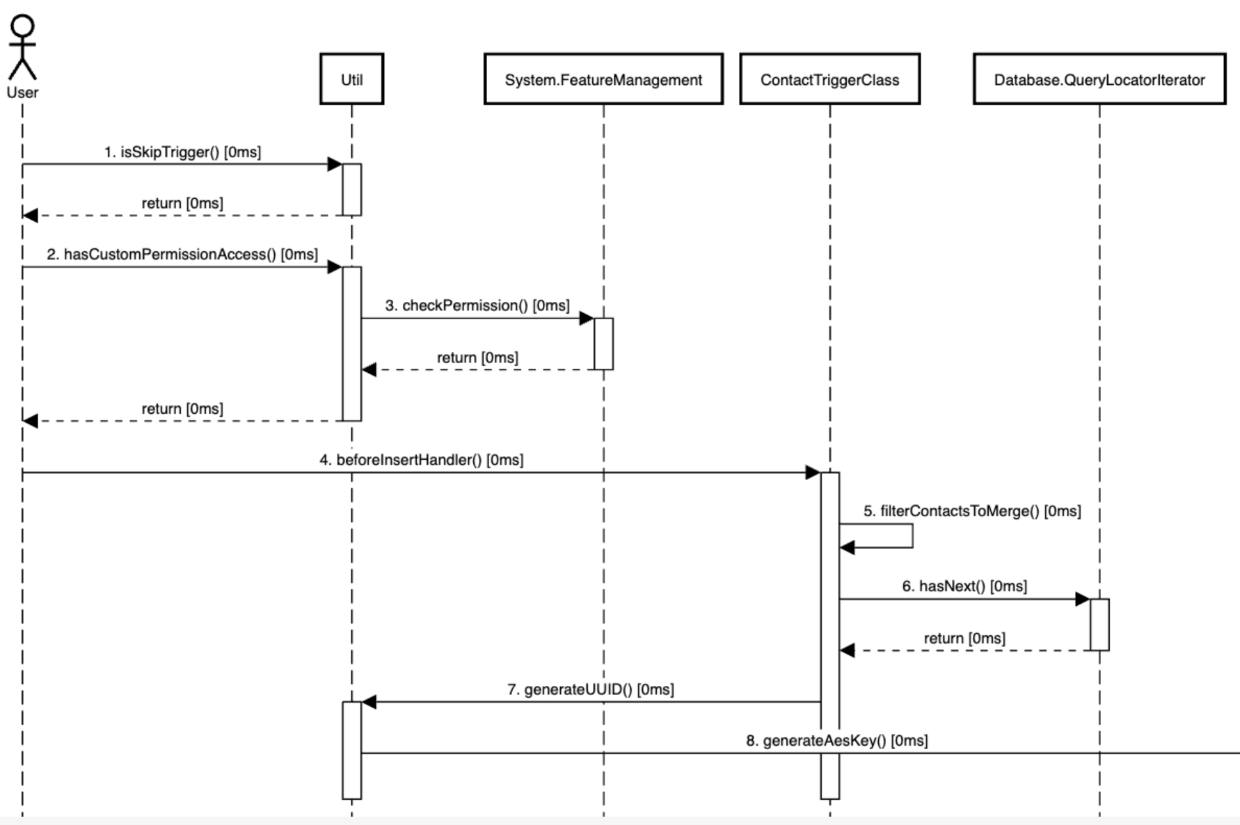
Apex Log to Sequence DiagramOverviewThis extension has been written to convert Salesforce Apex debug logs into sequence diagrams. These can then be further edited, or exported for use in technical documentation or for analysis purposes. The extension does this by converting selected apex log content to a PlantUML compatible script that can then be used to create sequence diagrams. Tools like sequencediagram.org and the online version of draw.io can load and convert these scripts into images. It can be as simple as copy and paste to generate outputs like this example below:
Features
InstallationVisual Studio Code marketplace. Just look for 'Salesforce log to PlantUML'. UsageThe extension performs one job, and is easy to use. First, generate your log file. It should end up stored against your project somewhere. Open the apex log file. Select all rows, or just those you want to convert to PlantUML. Right click on the selected data. You should see the option 'Convert Apex Log to PlantUML' per the screenshot below:
.. and voila! The PlantUML will be generated in front of your eyes and stored against your project root directory as a timestamped puml file. ConfigurationThere isn't any configuration options available in release 1.0.0. RequirementsYour Apex log files will need to have a reasonable level of detail to generate diagrams. Testing to date has used FINE level to achieve good results, however you'll want to balance that with the size of the resulting puml file. If your output file is say 2Mb or under then sequencediagram.org should handle it ok. If larger than that then you'll want to try draw.io online, and use its advanced load option. Just experiment - puml image generation is out of the extensions scope. Release Notes1.0.0
ContributingFeel free to send ideas for additions or improvements, or fixes. I'll try to add/fix as I can. |

