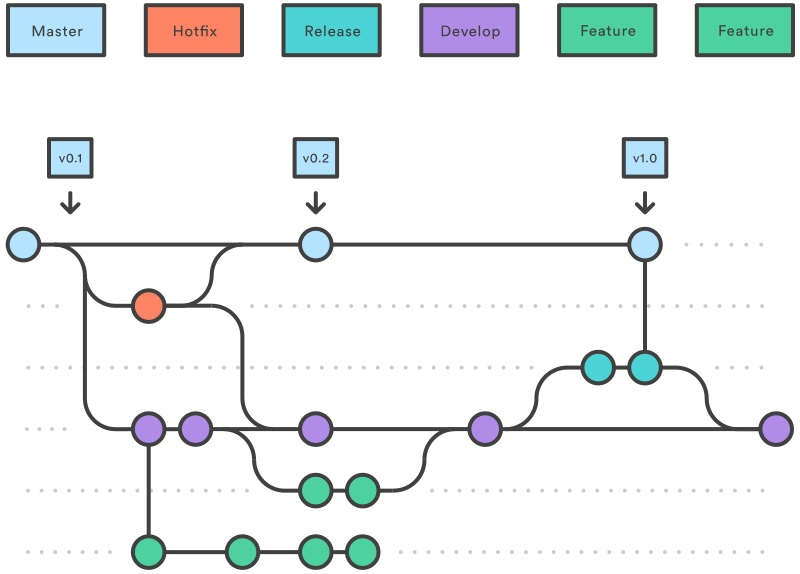
| GitFlow AVH for Visual Studio 2022Built on top of an extension originally created by Jakob Ehn FeaturesThis Team Explorer extension integrates GitFlow AVH into your development workflow. It lets you easily create and finish feature, bugfix, release, hotfix and support branches right from Team Explorer. It exposes the most common GitFlow options when finishing branches, such as options to delete branches, rebase on development branch and tagging of release branches. PrerequirementsThe extension requires Visual Studio 2022. It will install GitFlow for you if it is not found on the machine. Since GitFlow depends on Git for Windows, this must be installed before using the extension ScreenshotsInitialize repo for GitFlow
 Team Explorer menu item
 Start New Feature
 Finish Feature
 Start New Bugfix
 Start New Release
 Start New Hotfix
 Start New Support
 List of current GitFlow branches
 | 
 
                







